163贵州事业单位考试信息网

推荐信息

贵州事业单位联考培训课程贵州事业单位笔试专项班
贵州教师笔试专项班
贵州公务员培训课程
当前位置:首页 > 贵州卫生人才招聘2026_贵州医疗卫生人才招聘网_2026贵州医疗招聘最新信息>正文

2023六盘水盘州市中医医院自主招聘编外专业技术人员简章(12名|8.1-8.4报名)

   为加强我院卫生专业技术人员队伍建设,优化人才结构,增强活力,盘州市中医医院面向社会公开招聘卫生专业技术人员12名。为确保招聘工作的顺利完成,制定此简章(以下简称招聘简章)。iCE贵州163_163贵州事业单位考试信息网_163贵州人事考试信息网_贵州163网

iCE贵州163_163贵州事业单位考试信息网_163贵州人事考试信息网_贵州163网
  一、招聘原则
iCE贵州163_163贵州事业单位考试信息网_163贵州人事考试信息网_贵州163网
  (一)坚持公开、公平、公正的原则。
iCE贵州163_163贵州事业单位考试信息网_163贵州人事考试信息网_贵州163网
  (二)坚持德才兼备、确保素质的原则。
iCE贵州163_163贵州事业单位考试信息网_163贵州人事考试信息网_贵州163网
  (三)坚持考评结合、择优录取的原则。
iCE贵州163_163贵州事业单位考试信息网_163贵州人事考试信息网_贵州163网
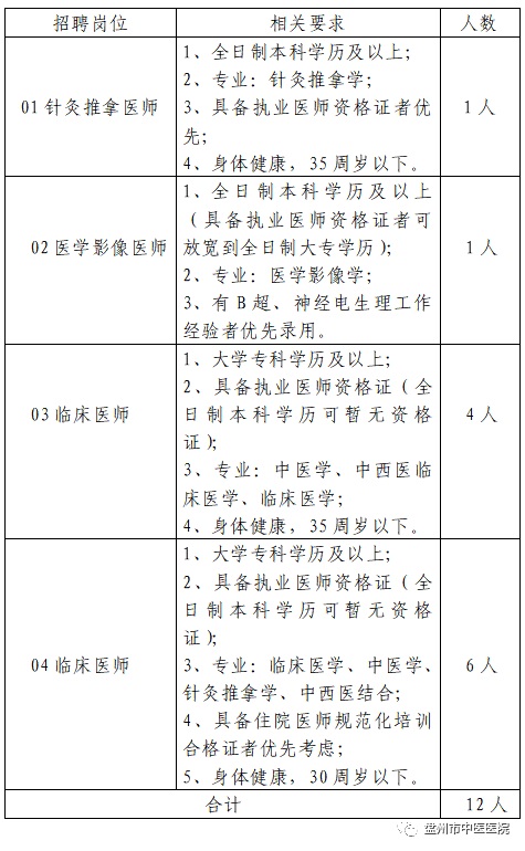
  二、招聘岗位及职数
3112.jpg
iCE贵州163_163贵州事业单位考试信息网_163贵州人事考试信息网_贵州163网
  三、招聘对象及报考条件
iCE贵州163_163贵州事业单位考试信息网_163贵州人事考试信息网_贵州163网
  (一)招聘对象
iCE贵州163_163贵州事业单位考试信息网_163贵州人事考试信息网_贵州163网
  盘州市户籍或在盘州市长期居住。
iCE贵州163_163贵州事业单位考试信息网_163贵州人事考试信息网_贵州163网
  (二)报考条件
iCE贵州163_163贵州事业单位考试信息网_163贵州人事考试信息网_贵州163网
  1.具有中华人民共和国国籍。
iCE贵州163_163贵州事业单位考试信息网_163贵州人事考试信息网_贵州163网
  2.拥护中华人民共和国宪法和法律,拥护中国共产党的领导,热爱社会主义。
iCE贵州163_163贵州事业单位考试信息网_163贵州人事考试信息网_贵州163网
  3.具有良好的政治素质和道德品行,具有为人民服务的思想,遵纪守法。
iCE贵州163_163贵州事业单位考试信息网_163贵州人事考试信息网_贵州163网
  4.年龄在18周岁以上(2005年7月31日及以前出生)、35周岁以下(1987年7月31日及以后出生);获得硕士研究生及以上学历学位人员年龄可放宽到40周岁(1982年7月31日及以后出生),博士或具有高级专业技术职务的年龄放宽到45周岁(1978年7月31日以后出生)。
iCE贵州163_163贵州事业单位考试信息网_163贵州人事考试信息网_贵州163网
  5.身体条件符合国家和贵州省有关规定。
iCE贵州163_163贵州事业单位考试信息网_163贵州人事考试信息网_贵州163网
  6.具备拟报考职位所需的其他资格条件。
iCE贵州163_163贵州事业单位考试信息网_163贵州人事考试信息网_贵州163网
  7.研究生学历、规培生、主治医师及以上可根据盘州中医党发【2023】12号《盘州市中医医院引进高层次、紧缺专业人才2023年工作方案》享受相应的福利待遇。
iCE贵州163_163贵州事业单位考试信息网_163贵州人事考试信息网_贵州163网
  (三)以下人员不得报考
iCE贵州163_163贵州事业单位考试信息网_163贵州人事考试信息网_贵州163网
  1.不能坚持党的基本路线,在重大政治问题上不能与党中央保持一致的。
iCE贵州163_163贵州事业单位考试信息网_163贵州人事考试信息网_贵州163网
  2.因犯罪受过刑事处罚的。受处分期间或者正在接收纪检监察机关、司法机关立案调查未结案的人员。
iCE贵州163_163贵州事业单位考试信息网_163贵州人事考试信息网_贵州163网
  3.被开除中国共产党党籍的。
iCE贵州163_163贵州事业单位考试信息网_163贵州人事考试信息网_贵州163网
  4.曾被开除公职的,在机关(含参照公务员法管理单位)、事业单位被辞退或取消录(聘)用未满5年的。
iCE贵州163_163贵州事业单位考试信息网_163贵州人事考试信息网_贵州163网
  5.被依法列为失信联合惩戒对象的。(含盘州市中医医院失信人员)
iCE贵州163_163贵州事业单位考试信息网_163贵州人事考试信息网_贵州163网
  6.现役军人。
iCE贵州163_163贵州事业单位考试信息网_163贵州人事考试信息网_贵州163网
  7.截止2023年8月30日前不能到岗的不能报考。
iCE贵州163_163贵州事业单位考试信息网_163贵州人事考试信息网_贵州163网
  8.在各级公务员招考、事业单位招聘考试中被认定有舞弊等严重违反考试录聘用纪律行为且仍在不得报考期限内的人员。
iCE贵州163_163贵州事业单位考试信息网_163贵州人事考试信息网_贵州163网
  9.任职(工作)或服役期间发生重大责任事件;曾因贪污、行贿受贿、泄露国家机密等原因受到过党纪、政纪处分或近三年在年度考核中曾被确定为不称职(不合格)的。
iCE贵州163_163贵州事业单位考试信息网_163贵州人事考试信息网_贵州163网
  10.不符合招聘职位要求的有关条件的人员。
iCE贵州163_163贵州事业单位考试信息网_163贵州人事考试信息网_贵州163网
  11.有法律、法规规定不得聘用到事业单位工作的人员。
iCE贵州163_163贵州事业单位考试信息网_163贵州人事考试信息网_贵州163网
  四、招聘工作程序
iCE贵州163_163贵州事业单位考试信息网_163贵州人事考试信息网_贵州163网
  (一)现场报名
iCE贵州163_163贵州事业单位考试信息网_163贵州人事考试信息网_贵州163网
  1.公告时间:2023年7月31日
iCE贵州163_163贵州事业单位考试信息网_163贵州人事考试信息网_贵州163网
  2.报名时间:2023年8月1日-2023年8月4日,上午8:30-12:00,下午14:00-17:30。
iCE贵州163_163贵州事业单位考试信息网_163贵州人事考试信息网_贵州163网
  3.报名地点:贵州省六盘水市盘州市双凤镇太阳庙公交站斜对面盘州市中医医院人事科(门诊楼5楼),联系电话:0858-3220968
iCE贵州163_163贵州事业单位考试信息网_163贵州人事考试信息网_贵州163网
  4.报名所需材料:报名表(现场填写)、简历、相关资格证书原件及复印件、毕业证或学士学位证书原件及复印件(大专及以上学历需提供学信网带二维码学历备案表)、身份证原件及复印件,一寸彩色照片一张。
iCE贵州163_163贵州事业单位考试信息网_163贵州人事考试信息网_贵州163网
  (二)资格审查
iCE贵州163_163贵州事业单位考试信息网_163贵州人事考试信息网_贵州163网
  人事科及用人科室对报名人员的资格及身体健康状况进行审查,审查贯穿招聘全过程,报考人员提供虚假报考申请材料的,一经查实,即取消资格。
iCE贵州163_163贵州事业单位考试信息网_163贵州人事考试信息网_贵州163网
  (三)考核方法
iCE贵州163_163贵州事业单位考试信息网_163贵州人事考试信息网_贵州163网
  本次招聘考核方式为:笔试、面试、体检、7天实践技能考核、政审等环节。
iCE贵州163_163贵州事业单位考试信息网_163贵州人事考试信息网_贵州163网
  1.笔试、面试、7天实践技能考核三个环节(需凭身份证方能参加)。根据笔试成绩从高到低,按照参加面试人数与计划招聘人数3:1的比例确定面试人选(末位笔试成绩相同的,一并进入面试环节,如有面试者放弃则由笔试成绩从高到低排名进行替补。),根据最后综合成绩排名确定进入下一环节人员名单。实践技能考核不少于7天(如有考核不合格的由最终成绩从高到低进行替补),由科室负责人及带教老师对其进行考核并根据考核结果决定是否进入试用期环节。
iCE贵州163_163贵州事业单位考试信息网_163贵州人事考试信息网_贵州163网
  2.最后综合成绩计算方法:笔试成绩占50%,面试成绩占50%;两项成绩相加的结果为该生综合成绩,按照最后综合成绩从高分到低分进行录取;若达不到笔试开考条件,则以面试成绩由高分到低分排名确定进入下一环节。面试成绩不足70分的不能进入下一环节。
iCE贵州163_163贵州事业单位考试信息网_163贵州人事考试信息网_贵州163网
  3.笔试
iCE贵州163_163贵州事业单位考试信息网_163贵州人事考试信息网_贵州163网
  笔试总分为100分,为闭卷考试,考试均不指定参考用书,不组织也不委托任何机构举办考试辅导培训班。
iCE贵州163_163贵州事业单位考试信息网_163贵州人事考试信息网_贵州163网
  考试范围:报考职位相关知识
iCE贵州163_163贵州事业单位考试信息网_163贵州人事考试信息网_贵州163网
  考试时间:另行通知
iCE贵州163_163贵州事业单位考试信息网_163贵州人事考试信息网_贵州163网
  考试地点:另行通知
iCE贵州163_163贵州事业单位考试信息网_163贵州人事考试信息网_贵州163网
  4.面试
iCE贵州163_163贵州事业单位考试信息网_163贵州人事考试信息网_贵州163网
  面试总分为100分,主要侧重对应聘者的综合素质、政治素质、思维能力、语言表达能力、沟通能力及应变能力等进行测试。
iCE贵州163_163贵州事业单位考试信息网_163贵州人事考试信息网_贵州163网
  面试地点及时间:另行通知。
iCE贵州163_163贵州事业单位考试信息网_163贵州人事考试信息网_贵州163网
  5.体检
iCE贵州163_163贵州事业单位考试信息网_163贵州人事考试信息网_贵州163网
  体检标准参照《公务员录用体检通用标准(试行)》(国人部发〔2005〕1号)及《公务员录用体检操作手册(试行)》、《关于修订〈公务员录用体检通用标准(试行)〉及〈公务员录用体检操作手册执行〉(试行)的通知》(人社部发〔2010〕19号)、《关于印发公务员录用体检特殊标准(试行)的通知》(人社部发〔2010〕82号)及《关于修订〈公务员录用体检通用标准(试行)〉及〈公务员录用体检操作手册执行〉(试行)的通知》(人社部发〔2016〕140号)的有关规定执行。
iCE贵州163_163贵州事业单位考试信息网_163贵州人事考试信息网_贵州163网
  体检时间:另行通知
iCE贵州163_163贵州事业单位考试信息网_163贵州人事考试信息网_贵州163网
  体检费用:自费
iCE贵州163_163贵州事业单位考试信息网_163贵州人事考试信息网_贵州163网
  6.政审
iCE贵州163_163贵州事业单位考试信息网_163贵州人事考试信息网_贵州163网
  政审考察采取多种方式进行,主要了解被考察对象政治表现、现实表现等情况,政审不合格者不予录用,按照综合成绩排名顺序依次递补。
iCE贵州163_163贵州事业单位考试信息网_163贵州人事考试信息网_贵州163网
  五、公示及聘用
iCE贵州163_163贵州事业单位考试信息网_163贵州人事考试信息网_贵州163网
  拟聘用人员名单在盘州市中医医院院务公开栏内进行公示,公示期为3-5天。公示期内无异议的,由人事科通知办理聘用手续。
iCE贵州163_163贵州事业单位考试信息网_163贵州人事考试信息网_贵州163网
  六、待遇
iCE贵州163_163贵州事业单位考试信息网_163贵州人事考试信息网_贵州163网
  (一)通过笔试、面试、体检、政审及7天实践技能考核的后进入试用期,试用期为3个月,根据试用期表现,医院可随时终止试用期协议;
iCE贵州163_163贵州事业单位考试信息网_163贵州人事考试信息网_贵州163网
  (二)试用期满经考核合格签订正式聘用合同,不合格者取消聘用资格;
iCE贵州163_163贵州事业单位考试信息网_163贵州人事考试信息网_贵州163网
  (三)待遇参照院内编外聘用人员工资标准执行。
iCE贵州163_163贵州事业单位考试信息网_163贵州人事考试信息网_贵州163网
  七、有关事项
iCE贵州163_163贵州事业单位考试信息网_163贵州人事考试信息网_贵州163网
  (一)应聘人员在应聘过程中提供虚假材料,隐瞒重要信息等取消聘用资格。
iCE贵州163_163贵州事业单位考试信息网_163贵州人事考试信息网_贵州163网
  (二)招聘工作坚持公平、公正、公开的原则。
iCE贵州163_163贵州事业单位考试信息网_163贵州人事考试信息网_贵州163网
  (三)招聘考试不指定考试用书,也不举办任何培训班。
iCE贵州163_163贵州事业单位考试信息网_163贵州人事考试信息网_贵州163网
  (四)工作地点:盘州市中医医院本院及红果延伸门诊。
iCE贵州163_163贵州事业单位考试信息网_163贵州人事考试信息网_贵州163网
  (五)未尽事宜由我院人事科负责解释。
iCE贵州163_163贵州事业单位考试信息网_163贵州人事考试信息网_贵州163网
  联系人:王老师联系电话:0858–3220968
iCE贵州163_163贵州事业单位考试信息网_163贵州人事考试信息网_贵州163网
  盘州市中医医院
iCE贵州163_163贵州事业单位考试信息网_163贵州人事考试信息网_贵州163网
  2023年7月31日
iCE贵州163_163贵州事业单位考试信息网_163贵州人事考试信息网_贵州163网
  原文标题:盘州市中医医院自主招聘编外12名专业技术人员简章
iCE贵州163_163贵州事业单位考试信息网_163贵州人事考试信息网_贵州163网
  文章来源:https://mp.weixin.qq.com/s/KPEkmMFaEcZTg_bCG-GJEw
发布时间:2023-07-31来源:贵州163

温馨提示:

1、请关注微信公众号:gz163rsw官方具体简章发布后,我们会第一时间通过公众号分享给大家。你可以在公众号中回复“贵州公务员”随时查看最新动态。

2、有疑问可加小编个人微信:gz163rsw

贵州人事招考信息网官方公众号:gz163rsw

贵州特岗教师招聘招考信息网官方公众号:gzjszpw

贵州医疗卫生招聘信息网官方公众号:gz163ylwsw

扫描下方二维码直接关注公众号

相关推荐

贵州省163人事考试信息网贵州省163人事考试信息网贵州省163人事考试信息网贵州省163人事考试信息网